刚刚!2019江苏高考试卷及答案出炉!

2019江苏高考昨天已经结束!
大家关注已久的
江苏高考到底考了什么呢
快来看看今年的试卷和答案吧
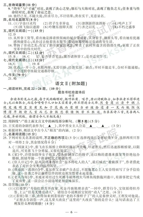
语 文







数 学









英 语









物 理







化 学








生 物








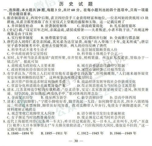
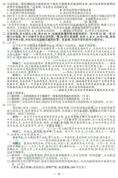
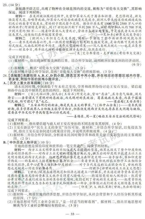
历 史






地 理









政 治








提醒广大考生,全省开通网上查分、网上填报志愿、网上查询录取结果等,查询地址已经印制在《准考证》的背面。6月25日发布考生成绩。填报志愿、录取期间请考生尽量不要外出,并务必保持报名时填写的通讯方式畅通。
来源:江苏省教育考试院
编辑:王鹏飞

刚刚!2019江苏高考试卷及答案出炉!

2019江苏高考昨天已经结束!
大家关注已久的
江苏高考到底考了什么呢
快来看看今年的试卷和答案吧
语 文







数 学









英 语









物 理







化 学








生 物








历 史






地 理









政 治








提醒广大考生,全省开通网上查分、网上填报志愿、网上查询录取结果等,查询地址已经印制在《准考证》的背面。6月25日发布考生成绩。填报志愿、录取期间请考生尽量不要外出,并务必保持报名时填写的通讯方式畅通。
来源:江苏省教育考试院
编辑:王鹏飞

安阳滑县:钢铁动脉强赋能,助推经济新发展 为响应党中央、国务院“打赢蓝天保卫战”行动计划以及“公转铁、治散煤”绿色环保运输政策,河南省安阳市滑县县委、县政府自2012年...
上新啦!乌山全新景点春节前开放 三山两塔是福州的城市地标,在福州2200多年的建城史中,作为“三山”之一的乌山,位于城市的中轴线上,是政治、经济、文化、教育的聚集地。春...
最新7部即将上映的大片推荐 1:误判 主演:甄子丹、吴镇宇、张智霖 类型:动作、枪战、犯罪 贫苦青年马志杰借出了住址而误收毒品包裹,在辩护律师的诱骗和误导下承认了贩毒控罪。...
中国平安年利润1016亿,资产高达10万亿,却并非国企 有很多人在找工作的时候都非常青睐于大型的企业,就比如国企,央企这些企业,受到了许多求职者的喜爱,但是进入到这些企业的...
五十六个民族之外的群体——托茂人 托茂人,中国蒙古族地区的一部分穆斯林,主要居住在青海省海北藏族自治州海晏县、祁连县蒙古族地区。他们头戴回族白顶帽,脚蹬蒙古族长靴,...
自制生煎包,从和面到制作详细讲解,底子酥脆,咬一口汤汁四溢 生煎包是流行于上海、浙江及广东一带的特色传统小吃,简称生煎。记得我第一次吃生煎包是在上海,皮薄馅大,底子...
云浮:广东被低估的宝藏小城,五一假期寻觅山水诗意的绝佳去处 提起广东旅游,多数人想到的是广州的美食、深圳的繁华、珠海的浪漫……而在粤西的青山绿水间,藏着一座低调却充...
养“月季”的人逐渐变少?这4个“槽点”,是很多人脱坑的理由 文:百花姐姐 你知道吗?月季的原产地就在中国,已经有2000多年的种植历史了; 月季曾是十大名花之一,名列第五,...
如何和心仪的人找话题?这个聊天技巧让你轻松撩到他! “为什么每次聊天聊着聊着就没下文了?” “感觉彼此有好感,但就是聊不到心坎上,怎么办?” “如何让我们的对话更有深...
马上过年了!教你肘子最好吃的做法,香嫩软烂,肥而不腻,超简单 在年夜饭的餐桌上,总有一道菜能瞬间抓住所有人的味蕾,那就是红烧肘子。那白花花的肉,经过精心烹制,肥的部...
17岁的杀马特,成为顶级帅哥,站在帅气的巅峰 文/陌上心理 图/取自于网络与本文无关 在这个世上,帅,只能被一直模仿。曾经,有人说过这样的一句话,没有人的帅,是不可超越的。...
中国第五个直辖市“浙江省宁波市”的可行性研究分析 宁波, 简称甬,别名明州,是浙江省的经济、金融、贸易和交通中心, 长三角核心城市之一。地处中国东南沿海,毗邻东海之滨...
这也太撩人了!41岁高露,竟然这么性感! 漫漫人生路,依然不忘初心,带着感情跟着心一路前行,感谢一路陪伴的你。喜欢的朋友双击关注哈。 近日,一组 41 岁女演员高露的性感照...
胡志明:越南革命的灵魂人物 在越南历史的长河中,有一个名字永远闪耀着光辉,那就是胡志明。作为越南民主共和国的创始人和领导者,胡志明不仅是越南人民心中的民族英雄,更是...
十年举报无人敢动,“百佳院长”贾琳案,腐败的暗流与正义的曙光 在龙山县人民医院的悠悠岁月里,贾琳这个名字曾如一颗璀璨的明珠,镶嵌在医院的荣誉殿堂,被誉为“百佳院长”...
如果你决定了要健身减脂,那么这份食谱你绝对用的到 以下是一些非常推荐的为增肌和减脂准备的食物,当然增肌还是需要自身的训练,但是依然离不开好的饮食搭配 白肉鱼 :这类鱼...
云南建水紫陶街,感受漫天星辰下的美食天堂,欣赏精美紫陶,爱了 很庆幸,在旅途的过程中没有和建水擦肩而过。 否则,我将错过这所平和从容的小县城。 我将错过这流光溢彩的紫...
名声最坏的4个青岛市长 1891年青岛开埠,1929年7月,国民政府设青岛特别市,1930年改称青岛市。 雁过留声,人过留名,建市以来,青岛历数十任市长,其中有几任市长因政绩突出而广受...
调研提纲 一、精准监测和帮扶方面 1.防返贫动态监测和帮扶预警领导机制建设情况。有XX个县设立防贫监测专责小组,有XX个县是由县分管领导任组长,主要职责是什么。(由各市汇总...
噻呋酰胺:第4代杀菌剂代表,从“根”上治病,能“火”起来吗? 大家好,这里是叶雨拾光。噻呋酰胺作为一种琥珀酸酯脱氢酶抑制剂,一直被视为第四代杀菌剂的代表,然而从其开...