2700亩!秦汉新城两片区最新规划,再迎新增长点
秦汉新城,终于迎来了好消息,这一次塬北综合生活服务区、周陵片区出现新动态!
10月29日,陕西省西咸新区开发建设管理委员会发布关于公布实施西咸新区XXKG-BD02-01等四个开发单元综合规划方案(2025年第八批次)成果的公告。
根据《西咸新区控制性详细规划管理规定》《西咸新区开发单元综合规划管理规定》《西咸新区开发单元综合规划实施细则》,西咸新区XXKG-BD02-01、XXKG-BD05-01、XXQH-ZL06-01、XXQH-YB05-02四个开发单元综合规划方案已完成技术审查、批前公示等程序,并经西咸新区开发建设管理委员会批准(陕西咸办函〔2025〕8号-(08)号)。
其中,西咸新区XXQH-ZL06-01、XXQH-YB05-02开发单元综合规划,分别为秦汉新城塬北综合生活服务区、周陵片区的规划,两个片区共涉及约2700亩土地,规模庞大!
秦汉新城,依渭河向东西延伸,西至兴平,东接高陵,北接空港,向南便是渭河,地域范围狭长,再加上秦汉新城现存“秦汉帝陵带”,被外媒誉为“中国帝王谷”,导致秦汉新城发展一度被羁绊!
作为在西咸新区五大新城里发展较早、环境最好、定位较高的秦汉新城,此次规划又有何亮点?
其一,西咸新区XXQH-YB05-02开发单元综合规划
1.1单元位置
位于秦汉新城塬北综合生活服务区,北至张良路、南至韩信路、西至泾渭大道、东至汉书二路,开发单元总面积76公顷(约1140亩)。

1.2总体布局
单位沿泾渭大道布局总部办公,沿着陈平街布局社区综合服务设施,建设4个品质商品住区、1个安置住区,1所九年一贯制学校,形成自成体系的完整生活社区。

1.3功能方案
单元总用地面积约76公顷(约1140亩),共计35宗用地,地块编号从01至32。包含5宗居住用地(375亩),1宗商业用地(39亩)、6宗商务用地(145亩)、1宗中小学用地(63亩)、1宗科研用地(20亩)、1宗体育用地(18亩),1宗加油加气站用地(5亩)、1宗社会停车场用地(5亩),18宗公园绿地(217亩)及8条道路。
单元地上总建筑面积约101万平方米。具体包括建筑面积约46万平方米的商品住宅,11.7万平方米的安置住宅,4.2万平方米的学校,31.4万平方米的总部办公,6.5万平方米的社区商业服务中心(其中商业综合体4万平方米),1.2万平方米的社区体育中心。


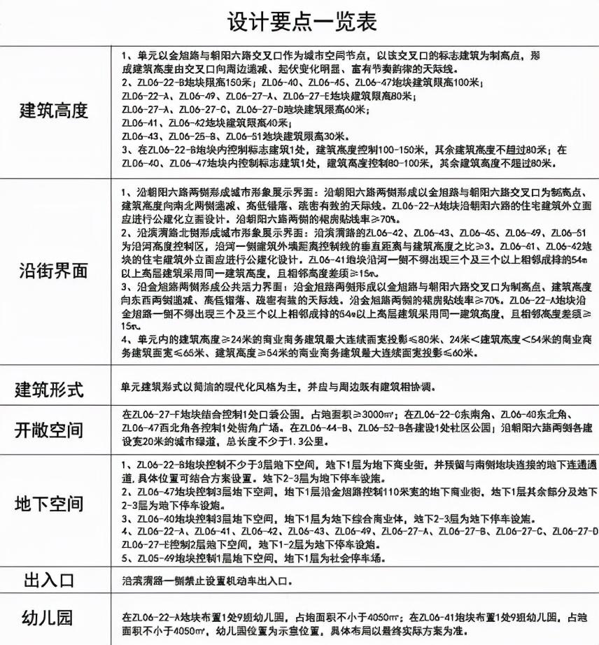
其二,西咸新区XXQH-ZL06-01开发单元综合规划
2.1单元位置
位于秦汉新城周陵片区,东至规划二路、南至滨渭路、西至规划一路、北至咸铜铁路,开发单元总面积103.81公顷(约1557亩)。

2.2总体布局
单元沿金旭路和朝阳六路集聚综合服务与产业办公,外围布局生活配套功能。单元在朝阳六路西侧沿滨渭路和金旭路建设星级酒店和商业中心,沿规划一路布局3个商品住宅小区,沿规划二路建设1所42班小学。

2.3功能方案
单元总用地面积约103.81公顷(约1557亩),共计30宗用地,地块编号从ZL06-22至ZL06-52。包含3宗居住用地(244亩)、2宗商业用地(127亩)、11宗办公用地(444亩)、1宗物流用地(209亩)、1宗变电站用地(8亩)、1宗中小学用地(55亩)、1宗社会停车场用地(7亩)、10宗公园绿地(112亩)及8条道路。
单元地上总建筑面积约215.9万平方米。具体包括商品住宅36.3万平方米、商业服务33.8万平方米、产业办公121.3万平方米、学校3.6万平方米、物流园区20.9万平方米。


秦汉新城区域内302平方公里土地,有104平方公里是遗址保护区,可供建设用地仅50平方公里,整体绿化率高达85%,主打生态优质,无法进行高强度建设。
其一,建设创新产业服务平台。秦汉新城周陵片区,定位为渭河北岸自贸服务高端会展及人文交流承载区,科创产业总部办公及创新产业孵化服务平台、创新人才品质居住社区。规划11宗办公用地,产业办公建面为121.3万㎡。
周陵片区位于秦汉新城与空港新城交汇处,较近的区位让周陵片区可以承接空港新城的产业,如宝能汽车产业园,以及各种汽车零件加工、物流等产业,此次规划重点提出是发展科创产业总部办公。
其二,建设宜居生活服务承载区。塬北综合生活服务区,定位为建设企业总部办公、综合服务配套、高端商品住宅等功能于一体的宜居、宜业、宜学高品质生活社区。规划46万㎡商品住宅,31.4万㎡的总部办公。
塬北片区是秦汉新城进驻房企最多的片区,目前,已经有恒大、绿地、中梁、中天、紫薇、当代、南飞鸿、中天美好等房企在该片区有项目开发和土地储备,也是秦汉新城唯一住宅可以不断供应的片区。
此次,西咸新区秦汉新城公布塬北综合生活服务区、周陵片区共计约2700亩土地规划,这也意味着,塬北、周陵片区将成为秦汉新城的新增长点!