2019年江苏高考试卷各科目试卷及参考答案公布
2019江苏高考昨天已经结束
刚刚,江苏省教育考试院发布
2019年江苏高考试卷
各科目试卷及参考答案








英语









数学









政治







历史






地理









物理







化学








生物








来源 | 江苏招生考试
2019年江苏高考试卷各科目试卷及参考答案公布
2019江苏高考昨天已经结束
刚刚,江苏省教育考试院发布
2019年江苏高考试卷
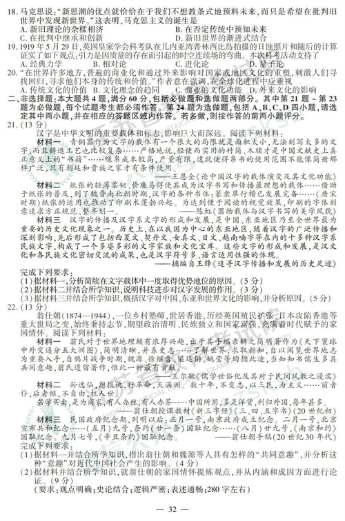
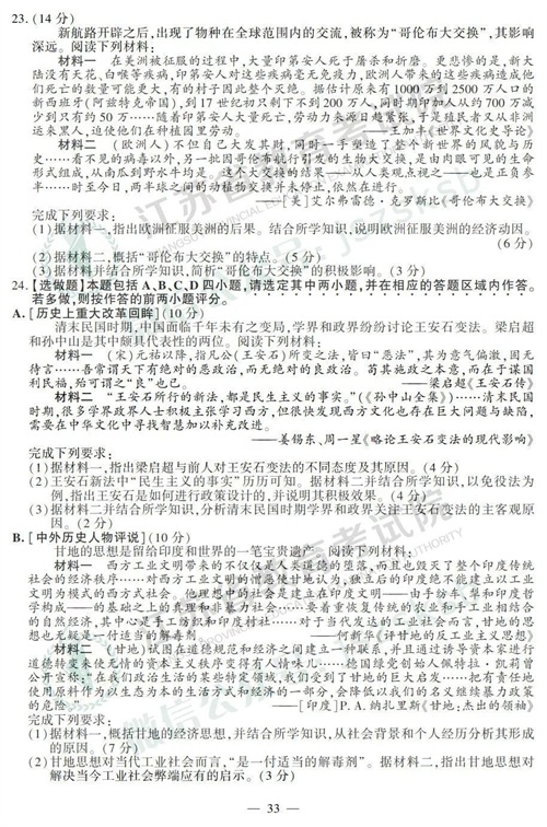
各科目试卷及参考答案








英语









数学









政治







历史






地理









物理







化学








生物








来源 | 江苏招生考试
转业好不好,看看三个大潮流 对转业安置的认识,并非每个人都非常清楚。至于转业到底好不好,更没有清晰的思考。 是否选择转业安置一直是有些朋友纠结的事情,因为对转业后的...
【全职猎人】设定集——玛奇 玛奇·柯玛琪娜——有超强直觉的带刺美少女! 个人档案: ◆生日:不明 ◆年龄:不明 ◆血型:A型 ◆身高:159cm ◆体重:48kg ◆出生地:不明 ◆念的系...
少先队建队日及少先队知识的普及 中国少先队建队日于1949年10月13日确立,2018年10月13日是少先队建队69周年。 建队来历 中国少年先锋队前身为中国少年儿童队,成立于1949年10月13日。...
拼音怎么都学不会?语文老师教你六种方法,让你记得牢 大家好!我是语文周老师,专注分享语文知识。 很多爸爸妈妈都私信老师问学习拼音有没有什么好的方法。拼音学习是我们小...
海南三亚和广西北海一对比,差距就出来了,差的可不仅仅只有一点 中国的海岸线漫长,其中海南三亚和广西北海都是知名的海滨旅游城市。虽然这两个城市都以其独特的魅力吸引着无...
41岁孙俪终于选对发型!比20岁时更美,微卷短发太减龄像换了个人 41岁的孙俪,微卷短发亮相,瞬间引发网友热议:“这不是20岁的小姑娘吗?!”不得不说,这次发型转变的孙俪,简...
【元朝版图才是真硬核!比清朝多3倍疆域,俄罗斯至今心惊胆战 【元朝版图才是真硬核!比清朝多3倍疆域,俄罗斯至今心惊胆战】 当我们在地图上划出秋海棠叶时,是否忽略了中华文...
心理学家:总有一天你会发现,越是性格内向的人,越厉害 文|凌小麦 写最暖心的文字,治愈孤寂的心,关注我,温暖你。 每个人天生就各自不相同,有性格开朗活泼的人,有性格内敛...
实拍:楚科奇半岛人的原始生活,仍然茹毛饮血 在欧亚大陆的最东北端有个楚科奇半岛,岛上传统居民的生活方式在个别人看来有些不可思议。他们依旧茹毛饮血,拿刀子弄开猎物胸膛...
女网友:一个男生一个月5万都赚不到,他是废物吗? 抖音刷到一个采访视频,其中一个长的很一般的女生说到:“作为一个男生,一个月5万都赚不到,他是废物吗?”。评论中一片哗...
8个月不进组,迪丽热巴疑似怀孕? 娱记张小寒发微博配文“女顶流一直不进组,其实粉丝内心慌的一p吧”。 疑似在爆料迪丽热巴一直不进组有猫腻。其实,关于迪丽热巴怀孕的爆料早...
昭和天皇的饮食生活,它承载着文化、健康,甚至是国家形象。 声明:本文内容均引用网络资料结合个人观点进行撰写,请悉知。 在日本皇室的漫长岁月里,饮食从来不是一件简单的...
章子怡为何被叫“国际脏”?她脱了衣服大家才明白 章子怡,这位中国电影界的璀璨明星,以无人能敌的才华和毅力,赢得了国内外的高度认可与赞誉。身为张艺谋电影的“谋女郎”以...
笑得上不来气了!30张搞笑动图:哈哈哈,这可以用来做表情包了! 我们的生活丰富多彩,充满了许多乐事、趣事我喜欢收集搞笑动图,拿来分享给大家,就想把各位逗得嘎嘎笑,一扫...
人死后过百天、过周年、过三周年是怎样过的?都谁参加?有何意义 人死不能复生,虽然老人离世后其后人都会以隆重的仪式进行哀悼,并以“入土为安”的老传统埋入地下,但过百天...
剩女之所以单身 是因为有7种错误心态 为什么剩女会一直单身呢?导致剩女单身的原因有哪些呢?很多人都觉得剩女之所以被剩下总是有一定的原因的,要么因为他人要么因为剩女自己...
93.《诗经.郑风.出其东门》,弱水三千,而我的眼里只有你是西施 出其东门,有女如云。 虽则如云,匪(fēi)我思存。 缟(gǎo)衣綦(qí)巾,聊乐我员(yún)。 出其闉(yīn)闍(dū),有女如荼...
长沙自建房倒塌现场目击者:听到巨响后几秒钟楼房就塌了 4月29日12时许,湖南长沙望城区金山桥街道金坪社区盘树湾一栋自建房发生倒塌。有目击者告诉南都记者,“爆炸的巨响过了...
在河北招生高达七千多人的公办普通本科,河北农业大学一校多区 河北农业大学一校多区的办学历史 河北农业大学保定东校区是历史最悠久的校区,保定西校区是原河北林学院1995年合...
闲话太原铁路机械学校(三) 今天想聊的是梦启山西铁道职业技术学院。 纵观全国的原铁道部所属中专,象太原铁路机械学校这样属于国家级重点、办学特色鲜明的很多,但在2000年后...