「致战友」最新士兵退役费用结算参考来了!
作为士兵退役了
有哪些费用需要结算?
能领到多少钱?
这是退役士兵关心的问题

↓↓↓
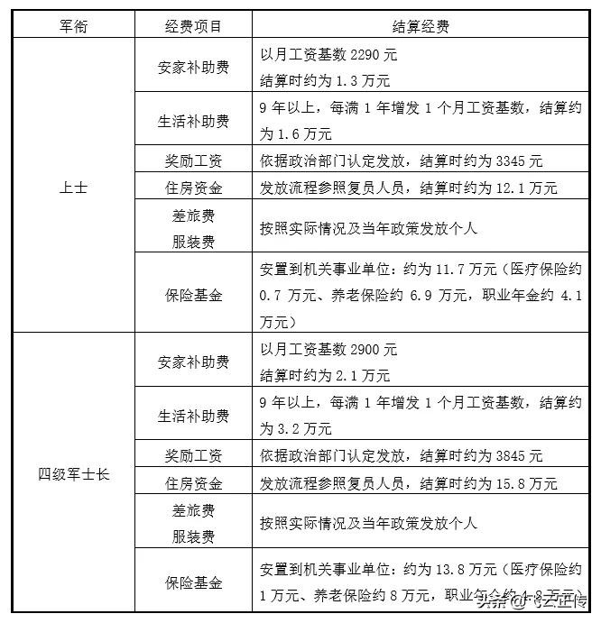
自主就业退役士兵转业费结算表

以上按照复员到县市以下地区测算,复员到大中城市安家补助相对较少,此处不一一计算。

政府安排工作退役士兵转业费结算表

由政府安排工作的退役士兵转业结算经费一般包括转业费、住房资金、保险基金。一般情况下,当年满服役期人员需等到次年4月份下达转业命令、7月份结算,期间工资由部队供应(转业命令下达后取消工作性津贴)。
(以上所列数值因城市经济或地域差异会有所不同,仅供参考。)
标签:
64
「抖音最火全屏手机锁屏壁纸16期」 来源网络,侵删。 拿图吱一声~ 喜欢的话就点个爱心吧...
111
“救援CP”晋久、金智媛出击RM花絮照公开 “救援CP”#晋久#、#金智媛#出击《Running Man》,花絮照公开。五一见! 5月1日即将播出的《Running Man》节目中晋久、金智媛作为嘉宾出演。节目...
155
重庆人最爱的下酒菜 竟然是鸭脑壳 本报讯 (记者 王秋思)除了火锅、小面之外,重庆人最爱的下酒菜竟然是“鸭脑壳”。由江小白发起,重庆晨报和大渝网联合主办的“重庆下酒菜...
122
源氏高清壁纸拿走不谢 之前苦找源氏壁纸不得,无奈翻墙去找,挑了一些不错的分享给大家。...
157
谢怡芬打算水中站立生产 刚在4月1日愚人节宣布孕事的美籍台湾主持人谢怡芬(Janet)与狮城混血老公吴宇卫(George Young)前天一同出席游轮代言记者会,她透露是回美国时发现有孕,...
99
手把手教你奇门遁甲-杜门#困难 奇门遁甲-八门-杜门。 今天来讲一下杜门。杜门原属木,犯著灾损频。亥卯未年月遭官入狱,生离并死别六畜一时瘟,落水生脓血,祸来及子孙。杜门居...
154
牛粪有机肥的制作方法,跟我学,30天制作成功 发酵牛粪先准备这三样材料,牛粪、红糖、酵母。 先用一斤红糖和半斤鲜酵母兑200斤水,搅拌十分钟,让红糖和酵母充分的溶化。这个溶...
193
客服电话套路深,网警支招辨真伪 你经常会接到自称是某某银行、某某公司的客服电话吗?这些客服到底是真是假,可能隐藏着什么样的套路呢?今天,让网警蜀黍给你支支招。 我们...
104
杭州东站今晚大面积晚点!刚刚,官方回应! 今晚,有网友发帖称:“下班紧赶慢赶地来杭州东站,结果高铁晚点了……从晚10分钟开始,到现在晚50分钟……” 记者了解到,这位网友...
186
搞笑狗狗表情包·第五弹 汪汪汪!又是狗狗教的狂喜时刻,一起来看看吧~ 废话不多说,直接上图 嘎嘎嘎,喜欢记得点赞+关注鸭~...
88
不是花瓶而是有野心的实干家,模特演员杉原杏璃开启事业新篇章 由演员杉原杏璃(40岁)运营的品牌工作室“杉原杏璃资产运用室~Polish~”于9月1日正式开业。真的,永远不要小瞧...
128
10.3第五人格IVS亚洲对抗赛 --恭喜三支来自中国赛区战队囊括三甲 经过前期五天紧张的比赛,十月三日进行了亚洲对抗赛的决赛。首先进行的是季军争夺战,由来自中国赛区的抖五战队...
197
8张图测试你是否有“深海恐惧症”?高能慎入 “深海恐惧症”是恐惧症的一种,这样的恐惧症患者往往是因为害怕无法逃离所处的情况而感到恐惧。 而大海是最令人琢磨不透的,海中...
121
中韩制造美少女组合 “宇宙少女”今出道 25日,中韩合作女团“宇宙少女”于正午(韩国时间)公开首张迷你专辑《MOMOMO》正式出道,虽有李光洙助阵MV,但不敌宋仲基新韩剧主题曲《...
98
这些实用防灾减灾知识请收好 今年5月12日是第16个全国防灾减灾日 主题是“人人讲安全、个个会应急——着力提升基层防灾避险能力” 面对灾害,如何正确避险自救? 这些实用防灾减...
191
张子枫忙工作妈妈陪伴 坐车上放松微笑温暖又治愈 搜狐娱乐讯(洪水工作室/图文)近日,张子枫现身某艺术区忙工作,妈妈也陪伴在她身边。【版权声明:本文系搜狐娱乐独家稿件,...
57
田连元22日来合肥做客“大湖之约” 谈中国评书艺术 安徽网讯 记者上午了解到,由合肥市委宣传部、市文联主办的“大湖之约——艺术名家大讲堂”22日将迎来著名评书表演艺术家田连...
96
防城港市2020—2035年最新国土空间规划出炉了 近日,小编在防城港市自然资源局官网获悉,防城港市国土规划出炉,里面包含了太多信息! 城市发展定位 具官网信息发布,防城港市发...
134
方便面到底是日本人还是中国人发明的? 或许大家都听说过,我们今天爱吃的方便面(又称速食面、即食面、公仔面、快熟面、泡面等),是日本人安腾百福发明的,他号称“方便面之...
130
通州西槐庄科技小院“兴农书屋”揭牌运行 日前,民进中国农业大学支部与民进通州区工委共建活动暨“民进•兴农书屋”揭牌仪式在永乐店镇西槐庄村举行。 据悉,西槐庄科技小院...